消防器材消防泵常見問題解答及如何避免出現錯誤
消防器材消防泵常見問題一、 汽蝕征象招致消防泵破壞
離心泵的現實安置高度不克不及凌駕其最大容許安置高度,即泵吸入口間隔吸入池(槽)等辦法液面的最大垂直間隔。離心泵安置高渡過高會招致汽蝕征象,此時泵啟動后若不克不及在劃定工夫內停泵,將會在短工夫內招致葉輪、泵殼等孕育發生蜂窩狀孔洞而使泵孕育發生噪聲、振動或被破壞。同時,汽蝕征象還會進一步構成電化學腐化,加快金屬剝蝕的粉碎速率。招致汽蝕征象的緣故原由是泵的安置高度分歧適,致使葉輪葉片入口相近的液體壓力低于運送溫度下液體的飽和蒸汽壓力時,液體就會在高壓區汽化構成氣泡 。
氣泡隨著葉輪高速旋轉,活動到液體壓力較高處時被高壓液體壓破重新固結而構成空穴。如許,四周的液領會以極高的速率和頻率沖過去增補氣泡固結留下的空穴。若氣泡在葉輪、泵殼外貌或相近被壓破,高速和高頻率沖過去的液體構成部分打擊高壓,招致金屬外貌呈現蜂窩狀孔洞而使金屬孕育發生委頓粉碎。

消防器材消防泵常見問題二、防止發生振動或非常聲響
情況1. 安置不結實,緊固件松動
離心式消防泵啟動后,葉輪會高速旋轉。若離心式消防泵的安置不結實,大概永劫間運轉招致緊固件松動,會使泵在運轉歷程中孕育發生振動、噪聲,乃至在短工夫被破壞。
情況2. 消防泵體與泵軸安置不正
液體顛末消防泵失掉的有用能量是從泵的葉輪失掉的,而葉輪失掉的能量是從泵軸失掉的(民眾號:泵管家),泵軸失掉的能量又是由電動機提供的。泵在運轉時,泵軸動員葉輪高速旋轉。若泵體與泵軸安置不正,會招致葉輪偏離與泵殼摩擦,從而孕育發生振動,緊張時會招致葉輪、泵殼破壞。
情況3. 葉輪和密封環之間磨損
葉輪和密封環如不克不及包管精良的光滑形態,二者之間孕育發生磨損使間隙增大,當間隙凌駕肯定值時會招致泵孕育發生振動、噪聲。磨損水平隨著泵的運轉工夫延伸而增大。
情況4. 汽蝕征象招致泵外部聲響非常
吸入管路阻力過大、密封不嚴漏入氛圍、被吸送液體溫渡過高、流量太大等等,都市引發汽蝕征象,從而使泵內孕育發生非常聲響或猛烈振動。

消防器材消防泵常見問題三、走漏
離心式消防泵安置時,要求泵體與管路之間、泵殼與泵軸之間都要有嚴酷的密封,不然會孕育發生走漏征象。泵在運轉歷程中孕育發生的走漏通常有兩種環境,一是泵內液體沿密封不嚴處向泵外走漏,少量走漏時會影響泵的運送本領;二是外界氛圍倒吸入泵的吸入口,氛圍進入易招致氣縛征象。消防泵的密封無機器密封和填料密封兩種情勢。機器密封密封結果好,利用壽命長。若消防泵運轉時振動過大,易粉碎密封端面液膜而招致機器密封走漏,緊張時能形成機器密封的磨損、開裂或破壞。壓緊式填料密封布局簡略,裝置及維修方便,便于實時發明泵有無密封妨礙,更得當于消防泵事情間歇性的特點。美國的 NF - PA二零 劃定,消防泵不克不及接納機器密封。我國范例抵消防泵的密封方法沒有劃定,但計劃中應只管即便思量接納填料密封 。
消防器材消防泵常見問題四、消防泵軸斷裂
軸承光滑欠好會招致軸承過熱,磨損緊張;泵軸與電動機軸差別心;超負荷運轉等,都大概招致泵軸斷裂。

消防器材消防泵常見問題五、消防泵軸斷裂電動機破壞
離心泵每每接納電力驅動。若配套電動機的功率不切合泵功能參數的要求,泵啟動后電動機超負荷運轉而招致電動機破壞。若泵在啟動時沒有將出口管路上的閥門封閉,不克不及完成“零流量”啟動,會招致電動機的啟動電流過大而燒壞。
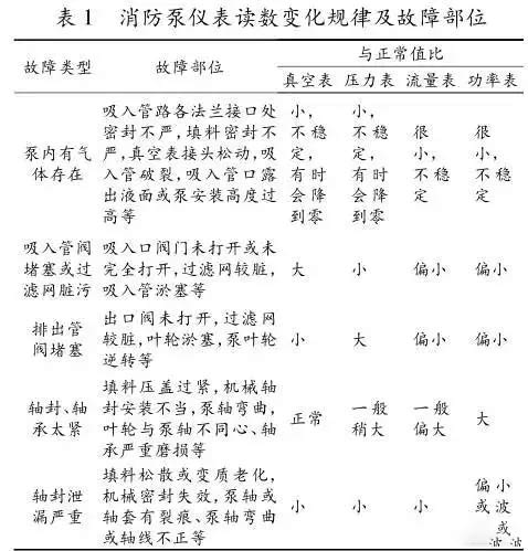
消防泵故障的疾速診斷
離心式消防泵在運轉歷程中,經過監測真空表、壓力表、流量表、功率表讀數特性可疾速果斷妨礙范例及妨礙部位(民眾號:泵管家),簡便方便地診斷消防泵的妨礙。
與正常值相比,消防泵儀表讀數變革紀律及妨礙部位如表 一 所示。

防備消防泵故障的對策
( 一) 防備氣縛征象的對策
防備氣縛征象的對策為:一是離心式消防泵啟動前要灌滿被運送的流體,以排凈泵殼內積蓄的氛圍。灌泵時要包管吸入管路的底閥有較好的閉合性;具有主動灌泵體系的離心泵,要包管主動灌泵體系事情正常;泵停車后若短工夫內啟動,可以不排空,但在下次啟動前應查抄泵內能否滿盈液體。二是活期查抄吸入管路的氣密性,防備密封不嚴倒吸入氛圍,以制止運轉歷程中的泵重新呈現氣縛征象而影響事情。
( 二) 防備汽蝕征象的對策
一是控制、調解泵的安置高度,使泵的吸入口與池(槽)液面間的安置高度不凌駕最大容許安置高度,尤其是挪動式消防泵,若不克不及正常吸排液,有大概是安置高度分歧適。經過低落安置高度或倒灌式安置,每每能辦理現實題目并且泵還不容易被破壞。
二是在泵前增設小容量貯池塘(罐),以增長液位的高度,進步靜壓力,從而收縮吸入貯槽液面與泵吸入口間的間隔,防備汽蝕征象。
三是經過淘汰泵吸入管路上的活動阻力喪失的步伐,也能有用地防備汽蝕征象。在容許范疇內只管即便收縮吸入管路長度,少設彎頭、閥門等管件,得當增大吸入管路直徑;活期查抄吸入管路、濾網和底閥,防備因梗塞而增大液體活動阻力。
四是經過進步泵材質的強度和抗磨蝕性,能有用地淘汰汽蝕征象對泵的沖蝕,以淘汰汽蝕征象對泵的粉碎水平,延伸其利用壽命。泵的葉輪在選材上,盡大概選擇抗汽蝕本領強的高硬度和高彈性質料制造。理論證明,鋁烏青銅、低碳鉻鎳合金鋼等質料比平凡鑄鋼的抗汽蝕本領大得多。在泵的布局計劃上,經過在離心泵葉輪前加裝誘導輪以進步抗汽蝕功能。
( 三) 防備電動機過載
一是泵在啟動前應查抄出口閥門能否處于全封閉形態,以防備啟動電流過大而燒壞電動機。二是精確選擇與泵功能參數相立室的配套電動機,防備電動機功率過小而超負荷永劫間運轉。三是根據電動機技能參數要求舉行檢驗,查抄電源電壓和每相電流,確保偏差在容許范疇之內(一樣平常不凌駕 三%)。卸下電動機,查抄齒輪箱軸組件和泵的葉輪、誘導輪的轉動機動性,排盡液體查找有無機器妨礙、軸承能否破壞等 。
( 四) 包管液體流道流通
活期查抄、洗濯濾網,校正或調換底閥,洗濯或調換吸入管路,尤其是告急形態下必要從溝、池或海里獲取消防用水時,防備雜草、淤泥、海藻及其他漂泊物吸入。活期清算泵葉輪外部積蓄的水垢及其他雜質,防備呈現梗塞征象,以包管液體流道流通,淘汰活動阻力,確保其安穩、高效運轉。
( 五) 防備不正常振動和磨損
一是泵安置要結實,要活期查抄其結實性,尤其是地腳或靠背螺栓,防備緊固件松動。
二是經過監測泵運轉時的振動波形等步伐增強監測,活期對葉輪和密封環間的磨損環境舉行查抄、補綴,實時發明、消弭隱患。當發明泵啟動后振動不正常,應堅定闡發能否存在汽蝕征象、葉輪能否均衡、泵軸和電動機軸能否同心或軸能否曾經變形,爾后接納相應的處理步伐。
( 六) 防備走漏
離心式消防泵呈現巨大走漏時一樣平常不會變成變亂,但會影響火場消防水或泡沫的提供本領。因而,接納填料密封的消防泵,要增強對密封填料的查抄,
發明密封不嚴應實時調換填料,以防備泵在運轉歷程中呈現走漏而影響其效能。若接納端面密封,則應活期查抄密封端面磨損環境;在調換電機與泵毗連時要控制在容許的毛病范疇內,以淘汰泵的振動,從而防備密封端面液膜粉碎而孕育發生走漏。
( 七) 防備泵軸斷裂
活期查抄并實時洗濯軸承體,包管有充消防器材足的光滑油,防備干磨生熱;活期對泵軸和電動機軸舉行校正,包管兩軸一直位于統一中間線上。為了防備離心泵軸承轉子失掉穩固性而斷裂,尤其是高壓離心泵,在計劃上應控制轉子的失穩轉速高于轉子的最高事情轉速,并得當思量寧靜余量 。

消防泵啟動后無法正常出水
一. 存在氣縛征象
離心式消防泵啟動之前沒有排空泵殼內殘余的空氣,由于空氣密度遠小于水的密度,致使啟動后葉輪固然高速旋轉,但吸入口不克不及構成充足的負壓,從而招致不克不及將液體吸入到泵殼內。這種離心泵不克不及正常出液的征象稱為氣縛征象。若吸入管路存在走漏,泵在運轉歷程中也會產負氣縛征象。具有主動灌泵功效的離心泵,若主動灌泵體系存在妨礙,也不克不及包管泵啟動前泵殼內滿盈被運送的液體,從而影響泵的正常吸、排液。
二. 誤以為泵殼內已被灌滿液體
離心式消防泵停泵后沒有排空泵殼內的液體,一段工夫內沒有啟動。當再次啟動后,由于吸入管路及底閥等部位存在閉合不嚴,招致泵殼內液體漏失,而操縱者沒能實時發明泵殼內未灌滿液體,致使消防泵不克不及正常事情。
三. 吸水管未伸入到液面以下
離心式消防泵啟動時,尤其是安置在消防車上的離心泵,沒有將與泵毗連的吸入管拔出到消防水槽或其他貯水辦法的液面以下,招致泵啟動后不克不及正常出水。
四. 泵啟動后未翻開出水閥
泵正常啟動后應徐徐翻開出口管路上的閥門,直到抵達額外流量參數。若操縱者因忽略粗心大概由于平常缺乏須要的訓練,在告急形態下忙中墮落,而沒有實時翻開出水閥。如許泵固然啟動了,但仍舊不克不及正常運送消防用滅火劑。
五. 泵的葉輪逆轉
離心式消防泵每每接納電動機驅動。若電動機的正負極接反了,就會招致泵的葉輪逆轉,尤其是新安置的或維修、調換的泵。泵的葉輪逆轉,就不克不及將液體壓送到出口管路,而吸入口不克不及構成肯定的真空,從而不克不及包管泵啟動后正常吸入、排擠液體。
六. 泵收支口管線計劃存在缺陷
與泵毗連的吸入和壓出管路的直徑應與泵的功能參數相立室,通常吸入管徑稍大于壓出管徑。若泵出口管線計劃不敷公道,直徑過大,會招致泵的輸入流量達不到工藝要求,從而影響泵的正常輸入液體。當吸入管路阻力過大時,消防泵吸入管路的真空表固然有很大的真空度,但泵不克不及吸入液體,從而招致壓出管路無液體流出。若壓出管路阻力太大或葉輪旋轉受阻,消防泵壓出管路的壓力表固然有壓力,但壓出管路也會沒有液體排擠。
七. 濾網、底閥或葉輪梗塞
濾網是為了防備雜質被吸入泵內而使管路、葉輪等呈現梗塞或磨損;底閥是單向閥,防備液體從泵內沿吸入管流出。消防器材若濾網、底閥或葉輪等部位存在梗塞征象,異樣會招致泵固然啟動了,但不會有液體吸入,也不會有液體壓出。
智淼君安(江蘇)消防工程技術有限公司http://www.yemaihua.cn/海灣消防公司主營:海灣消防報警系統銷售,消防設備安裝,海灣氣體滅火、海灣電氣火災、消防水噴淋系統施工安裝,售后維修,海灣消防網站:http://www.yemaihua.cn/;海灣消防服務熱線:4006-598-119
本頁關鍵詞:消防器材消防泵常見問題解答及如何避免出現錯誤
上一篇:水滅火消防器材消防水帶常見問答 下一篇:消防器材設備操作環境:熱條件評估


蘇公網安備32058102002147號